旧版入口
ENGLISH
请输入要搜索的内容
首页
医院概况
医院简介
医院荣誉
组织构架
现任领导
新闻中心
医院要闻
通知公告
综合新闻
媒体焦点
感谢信
科室导航
临床科室
医技科室
附院党建
党建新闻动态
组织建设
制度建设
纪检监察
职工之家
统战工作
团委工作
党员风采
党务公开
专题活动
科研教学
科学研究
学科建设
教育培训
药物器械临床试验
博士后工作站
院士工作站
慢病工作站
相关下载
医疗护理
医疗动态
护理动态
院务公开
医院文化
电子院刊
院史馆陈列
视频专区
文化活动
医院人文(文化墙)
院训、院徽、院歌
医学伦理
伦理委员会
委员会审查指南
委员会制度
下载区
社会公益
援疆医疗
援外医疗
志愿者服务
保定责任
科普宣教
肿瘤内科
河北大学附属医院肿瘤内科
详细更多>>
肿瘤内科
科室介绍
科室动态
科室荣誉
专科特色
团队风采
科室文化
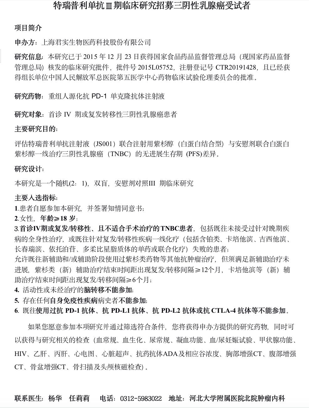
【临床试验招募】一项多中心、随机、双盲、安慰剂对照性Ⅲ期研究比较特瑞普利单抗注射液(JS001)联合注射用紫杉醇(白蛋白结合型)与安慰剂联合注射用紫杉醇(白蛋白结合型)治疗首诊Ⅳ期或复发转移性三阴性乳腺癌的疗效和安全性
发布时间:2020/6/4 3:10:00 浏览次数:2525次
一项多中心、随机、双盲、安慰剂对照性Ⅲ期研究比较特瑞普利单抗注射液(JS001)联合注射用紫杉醇(白蛋白结合型)与安慰剂联合注射用紫杉醇(白蛋白结合型)治疗首诊Ⅳ期或复发转移性三阴性乳腺癌的疗效和安全性
【临床试验招募】一项多中心、随机、双盲、安慰剂对照性Ⅲ期研究比较特瑞普利单抗注射液(JS001)联合注射用紫杉醇(白蛋白结合型)与安慰剂联合注射用紫杉醇(白蛋白结合型)治疗首诊Ⅳ期或复发转移性三阴性乳腺癌的疗效和安全性
, 一项多中心、随机、双盲、安慰剂对照性Ⅲ期研究比较特瑞普利单抗注射液(JS..
就医指南
就医指南
专家介绍
专家出诊表